长沙公积金发布最新通知:支持代际互助提取和还贷

发表于 5 小时前 | 显示全部楼层 |阅读模式
65 0
4月28日,“长沙住房公积金”发布《关于调整住房公积金业务政策的通知》,详情如下:
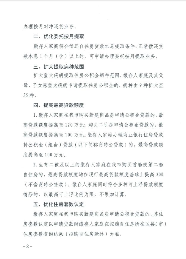
关于调整住房公积金业务政策的通知
L0Xnx3Dd6ZzjJtk0.jpg



W5kjkZ4i8YPIy4dR.jpg



J30rvz7v8q7R1f6q.jpg



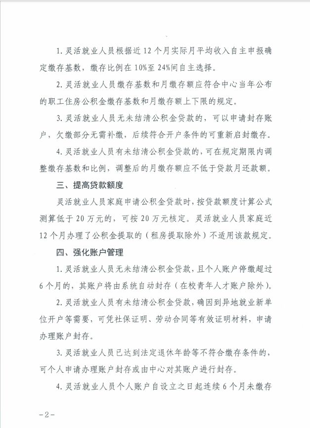
关于优化灵活就业人员住房公积金缴存使用政策的通知
lqz68q2383xEs9yE.jpg



ms063iqDPb16vc3I.jpg



zIwvluVZfVAl4F0v.jpg



来源:长沙住房公积金
报料、维权通道:应用市场下载“晨视频”客户端,搜索“报料”一键直达,或拨打热线0731-85571188;如需内容合作,请拨打政企服务专席19176699651,商务合作联系0731-85572288。
全部评论

暂无评论,期待您打破宁静

您需要登录后才可以回帖 登录 | 立即注册
发表评论
发布 联系QQ