机构调研丨存储芯片+机器人概念+AI手机 这家公司主控芯片能力业内领先 UFS4.1产品正

发表于 2 小时前 | 显示全部楼层 |阅读模式
93 4
  3月18日,多家上市公司发布投资者关系活动记录表公告,披露各自与机构之间的业务交流内容,其中透露出公司业务布局的诸多进展与亮点。


K
线图

特色数据
资金流向
公告
个股日历
核心题材

nAaicRABIBVBvdA8.jpg

KbTDSSfwMB051Twt.jpg


最新价:359.3
涨跌额:27.4
涨跌幅:8.26%
成交量:24.3万手
成交额:86.2亿
换手率:8.85%
市盈率:158.5
总市值:1506亿

查询该股行情  实时资金流向  深度数据揭秘  进入江波龙吧  江波龙资金流
相关股票

  • 联动科技(150.26 12.81%)
  • 安路科技(32.81 11.98%)
  • 国科微(198.2 11.98%)
  • 复旦微电(77.5 10.46%)

相关板块

  • 存储芯片(4.36%)
  • 数字芯片设计(3.64%)
  • AIPC(2.97%)
  • 半导体(2.84%)



  江波龙:搭载公司自研主控芯片的UFS4.1产品正在批量出货前夕

  江波龙近日接受西南证券、中南资本、永赢基金等20余家机构调研。
  在调研中,江波龙透露,基于领先的主控芯片能力,公司已与多家晶圆原厂及头部智能终端设备厂商构建了深度合作关系,搭载公司自研主控芯片的UFS4.1产品正在批量出货前夕。
  据江波龙介绍,全球目前仅有包括公司在内的少数企业,具备在芯片层面开发UFS4.1产品的能力,而搭载公司自研主控的UFS4.1产品在制程、读写速度以及稳定性上优于市场可比产品。
  “结合第三方机构信息来看,随着AI推理在系统架构与资源调度等方面的结构性变化,AI推理对存储的容量需求显著扩大,叠加AI基础设施快速扩张与HDD供应短缺,共同推动存储需求爆发式增长。”江波龙指出,受制于产能建设周期的滞后性,若存储原厂资本开支回升,对短期供应的增量贡献也将较为有限,使市场供需结构维持偏紧格局。
  关于产品价格,江波龙表示,存储晶圆与存储器产品价格均由存储产业的供需格局所决定,公司密切关注存储市场的供需变化与价格趋势,并结合客户订单情况,动态调整产品定价。
QHsc0Se3sEZ1LrsK.jpg

  江波龙聚焦半导体存储应用产品的研发、设计、封装测试、生产制造与销售,在存储器基础上,公司业务已拓展至主控芯片设计、存储芯片设计等集成电路设计领域,产品广泛应用于主流消费类智能移动终端、数据中心、汽车电子、物联网、安防监控、工业控制等领域,以及个人消费类存储市场。
  业绩预告显示,公司2025年度归母净利润预盈12.5亿至15.5亿元,同比增长150.66%至210.82%。
  在三星电子工会罢工、SK董事长预测短缺或持续至2030年等消息面刺激下,存储芯片概念今日大爆发,西测测试、同有科技、中电港等多股强势涨停,江波龙亦大涨8.26%。
  ETF产品方面,科创芯片设计ETF(588780)跟踪指数成分股囊括50家科创板芯片龙头企业,芯片设计行业占比超九成,“含芯量”满满,瞄准半导体高景气度细分赛道,体现核心算力板块趋势。截至今日收盘,科创芯片设计ETF(588780)收涨3%,成交额约1.4亿元。


K
线图

特色数据
资金流向
公告
个股日历
核心题材

BoPcy3PyLPjC6cZj.jpg

uOzg0HOMbOQhVV1O.jpg


最新价:29.82
涨跌额:0.42
涨跌幅:1.43%
成交量:6.68万手
成交额:1.98亿
换手率:9.85%
市盈率:-117.85
总市值:47.7亿

查询该股行情  实时资金流向  深度数据揭秘  进入欧莱新材吧  欧莱新材资金流
相关股票

  • 联动科技(150.26 12.81%)
  • 安路科技(32.81 11.98%)
  • 国科微(198.2 11.98%)
  • 复旦微电(77.5 10.46%)

相关板块

  • 半导体(2.84%)
  • 电子(2.55%)
  • 半导体材料(2.30%)
  • 半导体概念(2.12%)



  全新妙想投研助理,立即体验
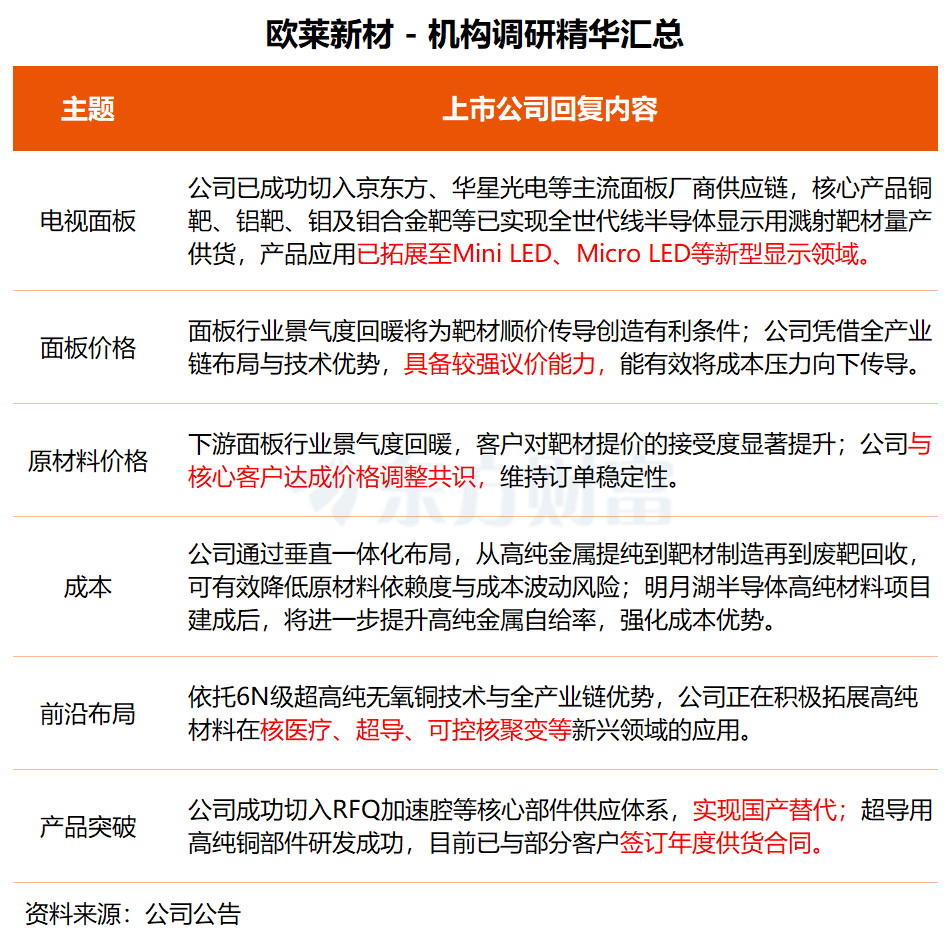
  欧莱新材:公司在核医疗和超导领域已取得部分订单

  欧莱新材昨日接受开源证券、财通证券等机构调研,公司组织了展厅和研究院参观、生产基地考察、座谈交流等投资者活动。
  在调研中,欧莱新材表示,依托6N级超高纯无氧铜技术与全产业链优势,公司正在积极拓展高纯材料在核医疗、超导、可控核聚变等新兴领域的应用。其中公司在核医疗和超导领域已取得部分订单,公司成功切入RFQ加速腔等核心部件供应体系,实现国产替代,打破国外企业长期垄断格局;超导用高纯铜部件研发成功并已测试通过,目前已与部分客户签订年度供货合同。
  据欧莱新材介绍,公司已成功切入京东方、华星光电、惠科、超视界等国内主流面板厂商供应链,核心产品铜靶、铝靶、钼及钼合金靶、ITO靶等已实现G5至G11全世代线半导体显示用溅射靶材量产供货,同时产品应用已拓展至MiniLED、MicroLED等新型显示领域。
  “面板行业景气度回暖将为靶材顺价传导创造有利条件。”欧莱新材称,公司凭借全产业链布局与技术优势,具备较强的议价能力,能够有效将成本压力向下游传导。
  面对大宗商品金属材料价格高位,欧莱新材表示,公司凭借技术优势与长期合作关系,与核心客户达成价格调整共识,维持订单稳定性。
  此外,公司通过垂直一体化布局,从高纯金属提纯到靶材制造再到废靶回收,可有效降低原材料依赖度与成本波动风险。明月湖半导体高纯材料项目建成后,将进一步提升高纯金属自给率,强化成本优势。
KkArPr87AmpHphL8.jpg

  欧莱新材核心业务主要布局三大板块:高性能靶材:覆盖半导体显示、集成电路、光伏 HJT(异质结电池)等领域;高性能金属:聚焦超高纯金属、难熔金属、稀散金属等关键基础材料;前沿科技领域关键材料与核心零部件:布局核医疗、超导、可控核聚变等高成长赛道。二级市场方面,欧莱新材股价今日上涨1.43%。
b9W9H3cE78lz1T9l.jpg




(文章来源:东方财富研究中心)
全部评论
@妙想 机器人板是利好吗?
2 小时前 ·回复
明天开始干活,重点关注既将底部井喷+++AL人工智能++脑机芯片重组黑马300066300324
2 小时前 ·回复
文章一出就是找接盘侠了,胆子大的就上吧,我胆子小,不合适!
2 小时前 ·回复
打一枪换一地,再大的利好都得跪
2 小时前 ·回复
您需要登录后才可以回帖 登录 | 立即注册
发表评论
发布 联系QQ