事关这类高校教师!最新聘用标准出炉

发表于 2026-2-22 22:15:01 | 显示全部楼层 |阅读模式
278 0
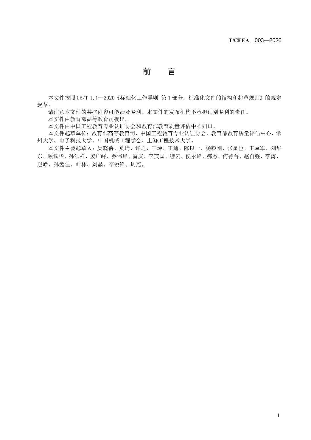
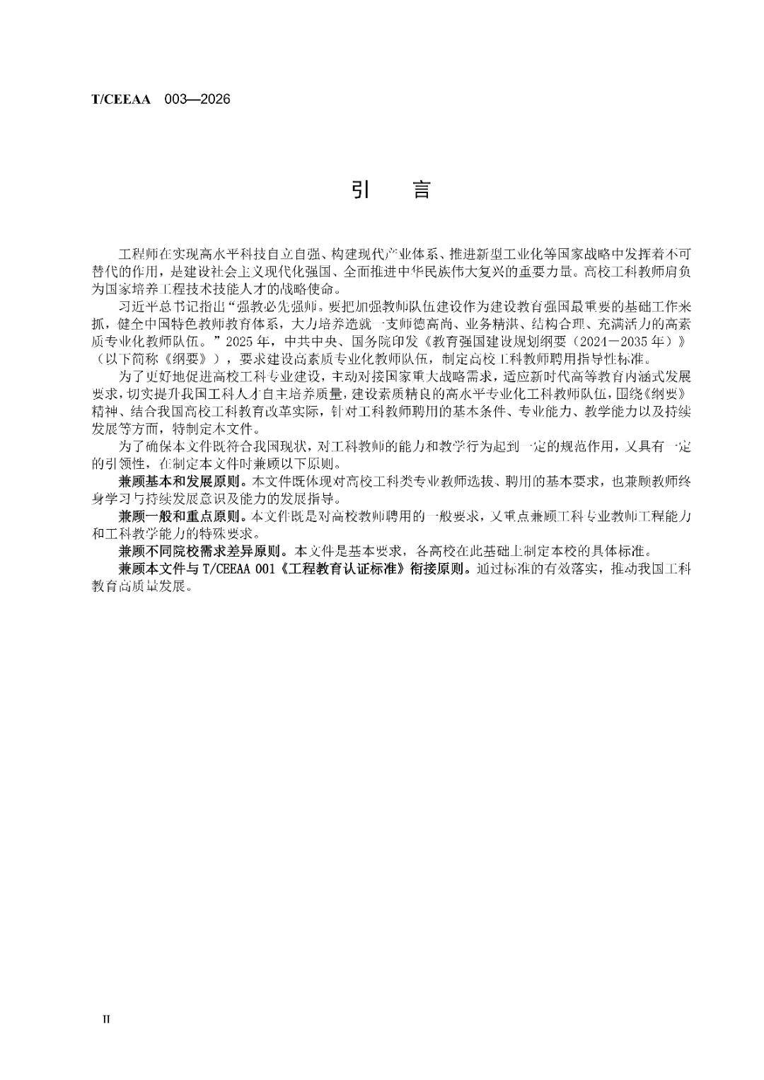
为落实《教育强国建设规划纲要(2024-2035年)》(以下简称《纲要》)提出的“建设高素质专业化教师队伍,制定高校工科教师聘用指导性标准”有关要求,教育部高等教育司提出并指导中国工程教育专业认证协会(以下简称认证协会)制定《普通高等学校工科教师聘用指导性标准》(以下简称《标准》)。现将《标准》解读如下:
一、《标准》定位
本《标准》为工科教师队伍整体建设的引导性要求。其通过明确工科教师聘用的基本条件、专业能力、教学能力及持续发展等方面的要求,为高校工科教师队伍建设提供科学依据和行动指南,推动高素质、专业化工科教师队伍建设,为培养适应新时代需求的工程技术人才提供保障。
二、《标准》内容
《标准》既体现对高校工科类专业教师选拔、聘用的基本要求,也兼顾教师终身学习、持续发展等方面的意识和能力。《标准》在兼顾高校教师聘用的一般性要求同时,重点聚焦工科专业教师工程能力和工科教学能力的特殊要求。在具体的指标设计上,注重宏观引导,以定性为主、定量为辅。
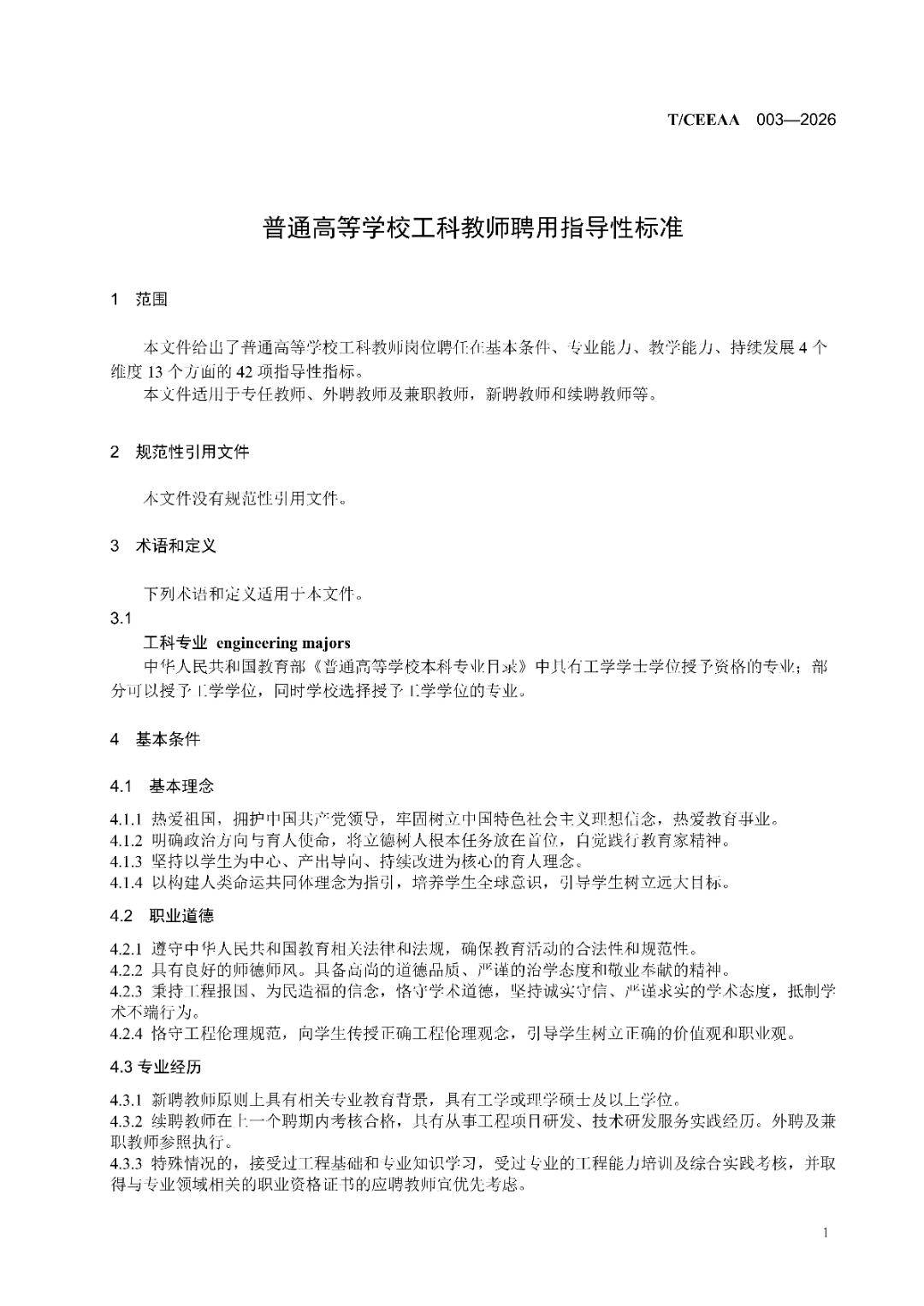
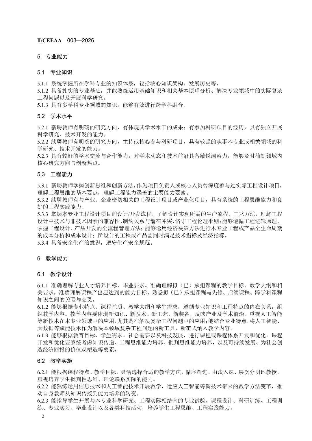
《标准》围绕“基本条件”“专业能力”“教学能力”和“持续发展”四大维度展开,共涵盖13方面42项指标。其中“基本条件”是从事工科教师职业的门槛,包括基本理念、职业道德以及专业经历等。“专业能力”强调工科教师应有能力的基本要求,包括专业知识的广度和深度、学术水平及研究潜力、工程项目的胜任力等。“教学能力”是教师职业的核心要求,涵盖教学设计、教学实施、教学评价等。“持续发展”从持续发展意识、科研水平、教学能力、工程能力等方面明确教师持续发展的路径与要求。
三、《标准》修订过程
2022年6月,中国工程院设立战略咨询重大项目,由朱高峰院士牵头,开展“工科教师培养与评价研究”研究工作,形成研究报告和院士建议。
2023年11月,认证协会组织清华大学和上海工程技术大学开展工科教师评价研究工作,并与欧洲工程教育认证网络(ENAEEE)签署合作共识,共同推进工科教师标准建设与评价工作。
2024年10月,落实《纲要》要求,教育部高等教育司指导,认证协会牵头,电子科技大学、常州大学、中国机械工程学会、上海工程技术大学等高校与行业学会参与,分组梳理国内外已发布的教师评价管理相关文件,形成调研报告和《标准》草稿。
2025年以来,认证协会组织各课题组集中讨论,邀请南京理工大学、同济大学、北京交通大学、中国石油大学(华东)、天津大学、北京航空航天大学、北京邮电大学、北京化工大学等不同类型工科高校专家多次集中研讨修改,形成了《标准》(征求意见稿)。
2025年11月,经征求教育部人事司、职业教育与成人教育司、教师工作司等司局,中南大学、同济大学、天津大学等高校,中国机械工程学会、中国电工技术学会、中国土木工程学会等学会意见,并经认证协会理事会审议,正式发布《标准》。
四、《标准》使用
一是《标准》适用于普通高等学校工科教师队伍的系统性建设,旨在确立工科教师队伍发展的整体性要求,而非针对教师个体。
二是《标准》中的工科教师指高校中承担工科专业领域教学科研工作任务的教师。
三是《标准》部分指标针对新聘教师,如4.3.1、5.2.1、5.3.1,部分指标针对续聘教师,比如4.3.2、5.2.2、5.3.2等。新聘或续聘教师均包括外聘教师、兼职教师、产业兼职教师等。
四是各高校可依据本校的办学定位和特色发展需求,在遵循本《标准》基础上,进一步细化指标内容,制定符合本校实际的工科教师聘用实施细则。
《标准》具体内容和其他使用原则,详见《标准》文本。
《标准》全文如下:
hfvwMOWM3OOrIJwl.jpg


bJjh5ug1DSvdBqYB.jpg


a5T6OD065FtJojl5.jpg


wsoOcoziQC6ZZGGC.jpg


MmcJa54limE7KjEm.jpg


woytnKBSUlFn18yU.jpg


GBbY6nm2fNBykyqK.jpg


LdddOB9DD75qKpK5.jpg


来源于中国工程教育专业认证协会。

河南高教融媒体矩阵
更多平台点击直达↓↓↓
全部评论

暂无评论,期待您打破宁静

您需要登录后才可以回帖 登录 | 立即注册
发表评论
发布 联系QQ