那一次,我破天荒____!最新期末考试试卷再次来袭!

发表于 2026-1-30 15:55:04 | 显示全部楼层 |阅读模式
103 0
根据计划安排,今天是鼓楼区小学期末考试的时间, 篇幅有限,更多试卷请添加主编微信领取:
试卷如下:
鼓楼区六年级数学
d25Qg6VL1Wz26IsQ.jpg



lJxUqyxaY1Q6mrsS.jpg



R3jZwgcwu31WAHGJ.jpg



W1z1v18fPq81b610.jpg



ngZzoi98UOO8ooo8.jpg



qNj54BNZjlLO1zjN.jpg



鼓楼区五年级数学卷
waEBs6sA886eXkjd.jpg



G2tf7u1SGuDsTUKC.jpg



woao1uA99XUUE4Uz.jpg



OW0Pt8DvD94vTVVX.jpg



OLzLglhWLjpHRojL.jpg



iNnAYED16F7O66oo.jpg



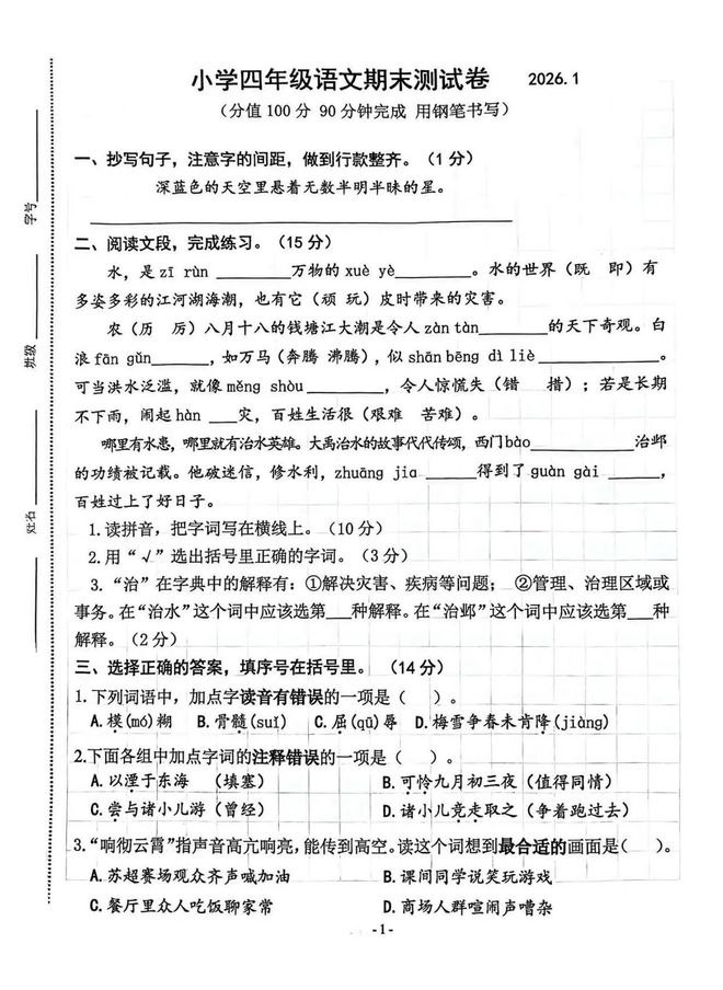
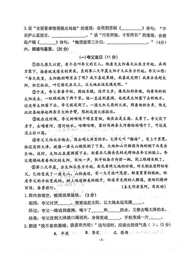
鼓楼四年级语文试卷
jp97MkV7uswj97KO.jpg



lWO89owW5wbE589M.jpg



kfhTuX3pzC4UdZ4X.jpg



NNiP4iGYO3ar63yk.jpg



T00mMZ3PMPLOpPrp.jpg



jvp0jn4PfFH0unKj.jpg



鼓楼区三年级数学试卷
Bn4Dul4OopNNsNUJ.jpg



T3ZwAVvGOwQaVxKT.jpg



A8k6EU6kXGsd48eG.jpg



b6R61dvi7uLBLcV7.jpg



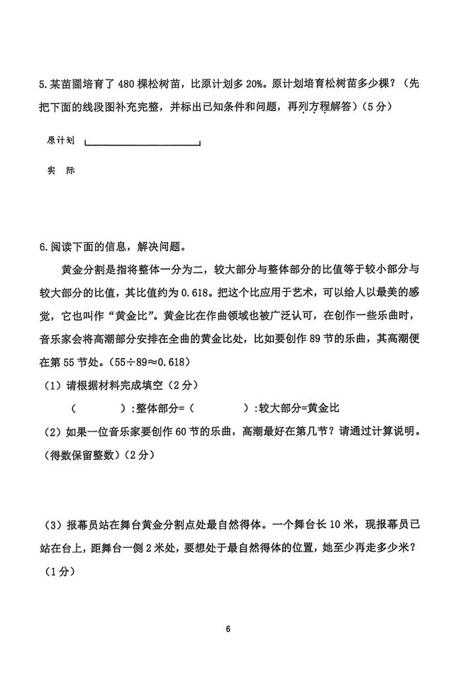
鼓楼区四上数学期末卷
ndFqH4m66cmWWmVq.jpg



ZrRtZg33ztbReW3Z.jpg



H1E9U311e93jpm1R.jpg



dpRG4sGZT72YK4mY.jpg



qNBrmr4SO6OUqrrr.jpg



kVBkHs8hvaFZ1tTb.jpg



再次提醒:篇幅有限,更多试卷请添加主编微信领取:
文章综合:南京择校家长群
关注南京择校矩阵媒体
与 1000000 家人共同成长
点喜欢
全部评论

暂无评论,期待您打破宁静

您需要登录后才可以回帖 登录 | 立即注册
发表评论
发布 联系QQ